经常会遇到USB转TTL模块不够用的情况,因此这次直接搞一个一转四的USB转TTL模块,这下总够用了吧;
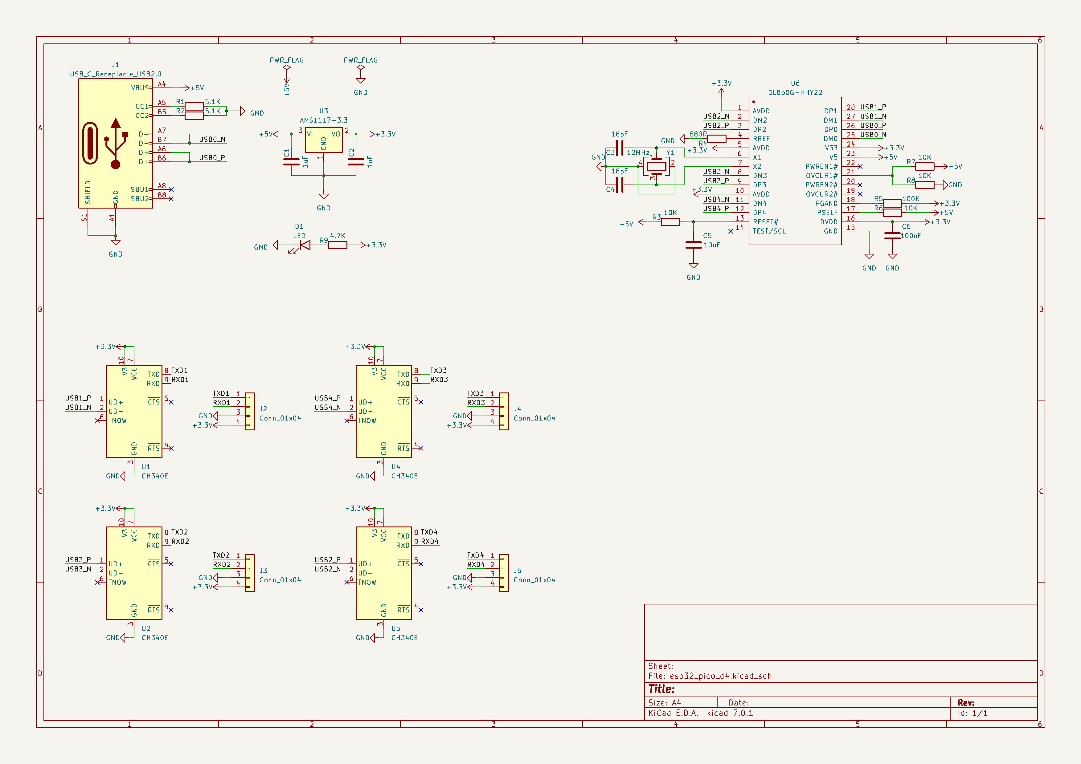
原理图
设计原理图
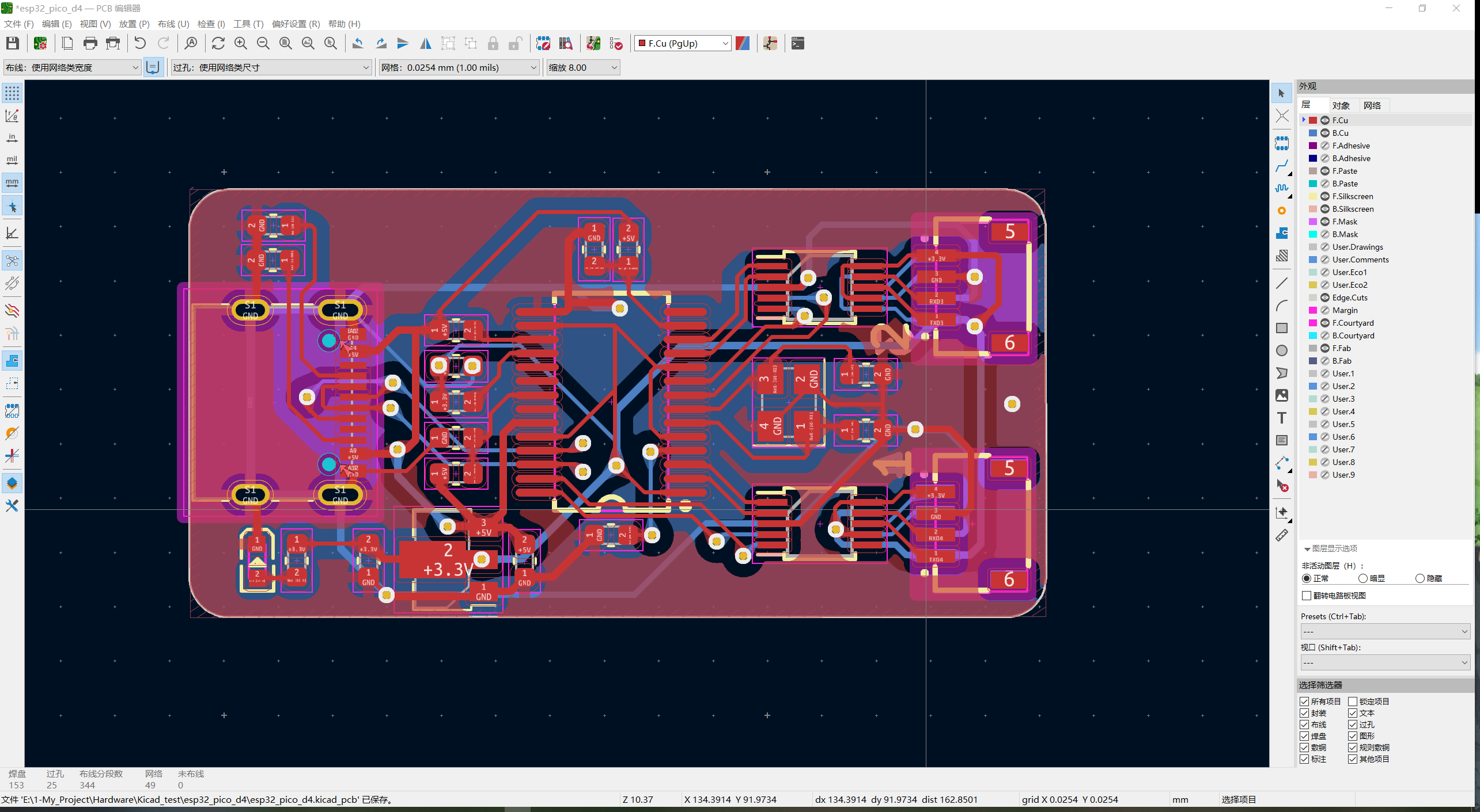
PCB

PCB图
PCB仿真图(正面)
PCB仿真图(反面)
在线BOM
实物图
缺失模块。
1、请确保node版本大于6.2
2、在博客根目录(注意不是yilia根目录)执行以下命令:
npm i hexo-generator-json-content --save
3、在根目录_config.yml里添加配置:
jsonContent:
meta: false
pages: false
posts:
title: true
date: true
path: true
text: false
raw: false
content: false
slug: false
updated: false
comments: false
link: false
permalink: false
excerpt: false
categories: false
tags: true
一枚立志成为嵌入式开发攻城狮的大学生 <br>Tel:15203783930 <br>QQ:2253770787 <br>微信:15110879029
